《自然》子刊揭秘:内脏脂肪是加速大脑衰老的“元凶”

一项研究警示,脂肪的分布位置远比体重指数(BMI)更能预测大脑健康 。研究发现,内脏脂肪对大脑健康和认知功能的负面影响最为显著,尤其在推理、执行功能、处理速度和记忆等认知领域。其分泌的促炎因子不仅会引发全身性炎症,还可能破坏血脑屏障,直接诱发神经炎症与退行性病变 。

该研究清晰揭示了“内脏脂肪→大脑加速老化→认知功能损害”这一完整路径。其重要意义在于,明确了精准管理并减少内脏脂肪,而非笼统地控制体重,才是维护认知功能、延缓大脑衰老的关键策略 ,为预防肥胖相关的神经退行性疾病提供了新方向 。

Nature Mental Health
🚅 国庆将至老样子继续抢票

💎 Bypass
∙简单
抢票工具,运营多年
∙除个别功能外,完全免费
∙可惜,仅限Win无苹果端
🏷 #工具 #bypass #抢票 #win
Bypass_分流抢票_1.16.57.zip
4.4 MB
一、安装cf cli平台
cf平台的安装包地址是这个,这里我们直接对应vps架构选择 cf8-cli-installer_8.14.1_x86-64.deb 这个安装包,然后直接安装在vps上,命令如下amd:(注意在root权限下运行)
wget https://github.com/cloudfoundry/cli/releases/download/v8.14.1/cf8-cli-installer_8.14.1_x86-64.deb && apt install ./cf8-cli-installer_8.14.1_x86-64.deb

arm:
wget https://github.com/cloudfoundry/cli/releases/download/v8.14.1/cf8-cli-installer_8.14.1_arm64.deb && apt install ./cf8-cli-installer_8.14.1_arm64.deb

二、搭建节点
1、此处默认大家都已经申请了SAP的试用账号,登陆:(以新加坡平台以例)
cf login -a https://api.cf.ap21.hana.ondemand.com

2、push镜像,把 XXXX 换成你的应用名(下同)。
cf push XXXX --docker-image ghcr.io/hide3110/sap-argo:latest -m 1024M --health-check-type port

其实此时查看日志 cf logs XXXX –recent 就可以得到三个临时隧道的节点了,可以检查下节点是否通畅。

3、设置环境变量。设置镜像内对应的变量,注意空格。下面示例中的变量值是我乱填的,你们自行更改。示例中参数为哪吒v0的,如果不用哪吒删掉对应的三行即可。ARGO隧道部分自行在cloudflare中设置,端口为8001。
cf set-env XXXX UUID 306884b0-4e8e-4ed1-ac9b-8607eee8cca3
cf set-env XXXX NEZHA_SERVER nz.yeah.nom.za
cf set-env XXXX NEZHA_PORT 443
cf set-env XXXX NEZHA_KEY z4UXbutcLReAOyoVty
cf set-env XXXX ARGO_DOMAIN sapsg.yeah.nyc.mn
cf set-env XXXX ARGO_AUTH eyJhIjoiNWQ3YzdlN2I2NGFmNTUwYzNlOSI0ZmU3ZTg1Y2U4ZDAiLCJ0IjoiMzIyMjE5FTgtNDZhYi00OWVlLTg3MTItYmY3MWZkMDllOTRhIiwicyI6Ik56VmpNR016WkdVdE1qVTVZUzAwTWpGbUxUZzNZamd0D1dJME9XUTVNamcxWldSayJ9

注:上面代码全部粘贴至vps回车即可。如果使用哪吒v1,参数变量如下:
cf set-env XXXX NEZHA_SERVER nz.yeah.nom.za:8008
cf set-env XXXX NEZHA_KEY 填写哪吒v1的NZ_CLIENT_SECRET

#使用哪吒v1,启用不同的容器app时需修改UUID,否则会覆盖。NEZHA_PORT那项不用设置。
4、保存变量并重启。
cf restage XXXX

5、查看日志,获得订阅协议。
cf logs XXXX --recent

6、至此,你将得到vmess、vless、trjon三个节点,也可以不用查看日志,按下面填定协议内容即可。
7、cf 其它命令介绍,非必要操作!!!
cf delete xxxx -r #删除指定容器

三、保活脚本
另附上vps保活脚本,大家应该都有自己的保话方法,仅供参考。此vps保活拉起速度快非常省心,可观察探针状态。
#!/bin/bash

# --- 配置变量 (全部使用绝对路径) ---
# Cloud Foundry CLI 可执行文件路径
readonly CF_EXECUTABLE="/usr/bin/cf"
# 日志文件路径
readonly LOG_FILE="/root/cf_start.log"

# --- 身份认证信息 ---
readonly CF_API="https://api.cf.ap21.hana.ondemand.com"
readonly CF_USER="[email protected]"
readonly CF_PASSWORD='xxxx'
readonly CF_ORG="xxxxtrial"
readonly CF_SPACE="dev"

# --- 应用列表 ---
# 在这里添加所有需要启动的应用名称,可以同时拉起多个。
readonly CF_APPS=("xxx1" "xxx2")

# --- 函数定义 ---

# 日志记录函数
# 参数1: 日志信息
log() {
# 将时间和日志信息追加到日志文件
echo "[$(date '+%Y-%m-%d %H:%M:%S')] - $1" >> "${LOG_FILE}"
}

# 主函数
main() {
log "----------------------------------------------------"
log "任务开始"

# 1. 执行非交互式登录
log "正在登录 Cloud Foundry..."
if ! "${CF_EXECUTABLE}" login -a "${CF_API}" -u "${CF_USER}" -p "${CF_PASSWORD}" -o "${CF_ORG}" -s "${CF_SPACE}" >> "${LOG_FILE}" 2>&1; then
log "错误:Cloud Foundry 登录失败。请检查凭证和网络连接。"
log "任务异常结束"
log "----------------------------------------------------"
# 登录失败,直接退出
exit 1
fi

log "登录成功。"

# 2. 遍历并启动所有应用
# 使用 for 循环处理 CF_APPS 数组中的每一个应用
for app_name in "${CF_APPS[@]}"; do
log "正在尝试启动应用: ${app_name}..."

# 3. 执行启动命令
if "${CF_EXECUTABLE}" start "${app_name}" >> "${LOG_FILE}" 2>&1; then
log "应用 ${app_name} 启动命令已成功执行。"
else
log "错误:应用 ${app_name} 启动失败。请查看上面的日志获取详细信息。"
# 可根据需求决定是否在一个应用启动失败后继续尝试下一个
fi
done

log "所有应用启动任务完成。"
log "任务结束"
log "----------------------------------------------------"
}

# --- 脚本执行入口 ---
main

在vps上新建一个cf_start.sh文件,将上面内容粘贴进去后chomd +x赋权,新建个crontab计划任务即可使用!
⚡️ #SAP BTP 快速开始(复制即用)
0) Cloud Foundry CLI 下载:https://github.com/cloudfoundry/cli

1-1) 登录(美国 US10-001)
cf login -a https://api.cf.us10-001.hana.ondemand.com/

1-2) 登录(新加坡 AP21)
cf login -a https://api.cf.ap21.hana.ondemand.com/

2) 推送容器(把 APP_NAME 换成你的应用名)
cf push APP_NAME --docker-image ghcr.io/uncleluogithub/mous:latest -m 512M --health-check-type port

3) 获取二维码/链接(日志)
cf logs APP_NAME --recent

4) 设置 UUID(从下方链接生成 YOUR_UUID)
cf set-env APP_NAME UUID YOUR_UUID

5) 固化配置并重建
cf restage APP_NAME

6) 重启应用
cf restart APP_NAME

7) 删除应用
cf delete APP_NAME -r
GitHub - cloudfoundry/cli: The official command line client for Cloud Foundry
#SAP keep alive

1. Github新建repository(private)
2. Action - set up a workflow yourself
3. 部署代码:
name: SAP CF APP保活

on:
schedule:
- cron: "*/10 0 * * *"
workflow_dispatch:

concurrency:
group: keepalive
cancel-in-progress: true

jobs:
keepalive:
runs-on: ubuntu-latest
timeout-minutes: 8

steps:
- name: KeepAlive via container
uses: docker://ghcr.io/uncleluogithub/cf-keepalive:latest
env:
CF_USERNAME: ${{ secrets.CF_USERNAME }}
CF_PASSWORD: ${{ secrets.CF_PASSWORD }}
CF_API: ${{ secrets.CF_API }}
CF_ORG: ${{ secrets.CF_ORG }}
CF_SPACE: ${{ secrets.CF_SPACE }}
CF_APP: ${{ secrets.CF_APP }}
CF_SET_PROCESS_HC: "true"
# 调试时打开
# DEBUG: "1"
# CF_TRACE: "true"

4. Settings - Secrets and variables
CF_USERNAME
CF_PASSWORD
CF_API
CF_ORG
CF_SPACE
CF_APP

5. Action 测试
#SAP worker 反代

1. cloudflare 新建workers

2. 部署代码:
export default {
async fetch(request, env, ctx) {
let url = new URL(request.url);
if(url.pathname.startsWith('/')){
url.hostname="app_name.cfapps.us10-001.hana.ondemand.com"; //修改成自己应用的域名
let new_request = new Request(url, request)
return await fetch(new_request)
}
return await env.ASSETS.fetch(request);
},
};

3. 设置 - 域和路由,添加自定义域名
#OPENLIST 安装

Openlist一键脚本:
curl -fsSL https://res.oplist.org/script/v4.sh > install-openlist-v4.sh && sudo bash install-openlist-v4.sh

甲骨文开放端口:
iptables -P INPUT ACCEPT
iptables -P FORWARD ACCEPT
iptables -P OUTPUT ACCEPT
iptables -F

安装caddy:
# 1. 更新软件包列表
sudo apt update

# 2. 安装必要的工具
sudo apt install -y debian-keyring debian-archive-keyring apt-transport-https curl

# 3. 添加 Caddy 的软件源密钥
curl -1sLf 'https://dl.cloudsmith.io/public/caddy/stable/gpg.key' | sudo gpg --dearmor -o /usr/share/keyrings/caddy-stable-archive-keyring.gpg

# 4. 添加 Caddy 的软件源
curl -1sLf 'https://dl.cloudsmith.io/public/caddy/stable/debian.deb.txt' | sudo tee /etc/apt/sources.list.d/caddy-stable.list

# 5. 再次更新软件包列表,以识别新加的Caddy源
sudo apt update

# 6. 安装 Caddy
sudo apt install caddy

# 7. 安装后,让Caddy开机自启
sudo systemctl enable caddy

编写 Caddyfile(最简单的配置):
sudo nano /etc/caddy/Caddyfile

写入配置内容:
# 将 your_domain.com 替换成你真实的域名!例如 openlist.mysite.com
your_domain.com {
# 反向代理的核心命令:将所有请求转发给本地的OpenList服务
reverse_proxy localhost:5244
}

保存并退出:
按 Ctrl + O(字母O),然后按 Enter 保存文件。
按 Ctrl + X 退出 nano 编辑器

第三步:启动并测试
sudo systemctl reload caddy
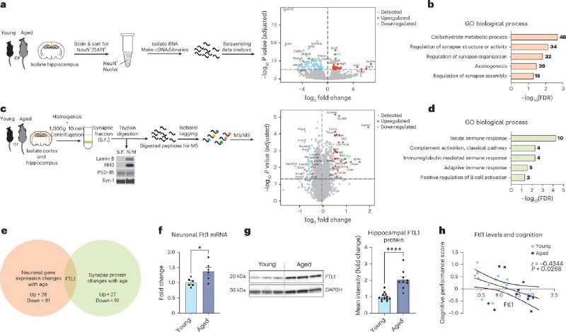
衰老大脑或可通过降低关键蛋白“重返年轻”

美国加州大学旧金山分校(UCSF)的研究发现,一种名为铁蛋白轻链1(FTL1)的蛋白质在大脑衰老中起关键作用。该蛋白在老年小鼠海马体中积累,导致神经连接减少和认知能力下降。实验显示,年轻小鼠增加FTL1后出现类似老年大脑的特征;而降低老年小鼠的FTL1水平后,其神经连接恢复,记忆能力提升,代谢功能也得到改善。使用代谢激活化合物可抵消FTL1的负面影响。研究人员称这一成果为认知功能衰退的“逆转”,为缓解老年脑功能退化提供了新方向。

Yahoo News|Nature
低碳水高蛋白饮食加速衰老并缩短寿命,DNA修复缺陷小鼠研究揭示机制

荷兰研究团队在《npj代谢健康与疾病》发表重要研究,发现低碳水高蛋白饮食会显著缩短DNA修复缺陷小鼠的寿命。研究使用Ercc1基因缺陷小鼠模型,这些小鼠因DNA修复能力受损而表现出加速衰老特征。

实验结果显示,低碳水化合物高蛋白饮食使雄性小鼠寿命缩短18%,雌性小鼠寿命缩短36%。研究人员通过基因表达分析发现,高蛋白饮食会引发"基因长度依赖性转录衰退"现象,这与DNA损伤积累和细胞衰老密切相关。相比之下,适度的蛋白质限制饮食能延长小鼠寿命约15-19%。

研究团队进一步分析了野生型小鼠、大鼠和人类的公开数据,均发现高蛋白饮食与加速衰老的分子标志相关。这项发现对当前流行的高蛋白减肥饮食提出了警示,建议重新评估此类饮食的长期健康风险。

看来那些天天喊着"增肌减脂靠蛋白粉"的健身博主们,可能需要重新考虑一下自己的营养建议了。


Nature
女生数学“掉队”竟从小学一年级开始?

《自然》杂志一项大规模研究指出,全球青少年数学成绩的性别差异并非天生,而是在小学一年级开学后短短数月内出现 。这项涵盖近三百万法国学童的研究发现,男女孩在学前对数字和逻辑的理解能力相似 ,但入学四个月后,男孩的数学表现便开始超越女孩 。这种差距在所有社会经济群体、地区和学校类型中普遍存在,主要与接受正规教育的时间相关 。

研究者认为,这可能与社会文化因素有关 。例如,教师和家长可能传递“男孩更擅长数学”的刻板印象,当数学作为单独科目出现时,这种印象可能被强化,影响女孩的自信心和表现 。此外,女生在数学方面的焦虑也可能是一个影响因素 。

专家呼吁,干预应尽早,通过减少数学焦虑、鼓励课堂平等参与、以及培养课外解决问题的能力等方式,共同弥合这一差距 。

Nature
告别呼吸机?睡眠呼吸暂停“口服新药”即将到来

阻塞性睡眠呼吸暂停(OSA),常伴随严重鼾症,影响全球亿万民众健康,显著增加心脑血管疾病等远期风险。目前,佩戴呼吸机进行持续气道正压通气(CPAP)虽为主要疗法,但其便携性与舒适度问题导致患者依从性普遍不高,口腔矫治器、外科手术等其他治疗手段亦各有局限性。

近日,一款名为AD109的口服药物组合在大型临床试验中取得突破。该药通过协同调控特定神经通路,增强上气道关键肌肉(如颏舌肌)的张力以维持气道开放,数据显示其能使患者的呼吸暂停低通气指数(AHI)平均降低超过50%,并有效改善夜间血氧饱和度。

睡眠医学专家对此进展表示“非常兴奋”,认为这标志着OSA药物治疗的新方向,有望为无法耐受或不适用CPAP的患者提供重要补充或替代方案,向个体化精准治疗迈出坚实一步。该药物预计2026年初申请FDA批准。

Science News
过敏性鼻炎治疗研究取得新进展

2025年4月4日,首都医科大学附属北京同仁医院张罗教授团队在国际顶级期刊《自然·医学》(Nature Medicine)发表突破性研究成果——《司普奇拜单抗治疗中重度季节性过敏性鼻炎:一项随机3期试验》(Stapokibart for moderate-to-severe seasonal allergic rhinitis: a randomized phase 3 trial)。
这是全球范围内首次报告基于IL-4Rα靶点的生物制剂治疗季节性过敏性鼻炎的研究成果,亦是中国科学家在过敏性鼻炎领域取得的引领世界的创新性新成果。研究结果显示,司普奇拜单抗能够快速、强效控制患者的鼻部症状,持续显著缓解患者眼部过敏症状,极大提升患者生活质量,且安全性良好。

Nature Medicine
中年发福的元凶找到了!科学家发现"脂肪制造工厂"

《Science》最新研究揭示,中年期内脏脂肪异常堆积与特定前体细胞亚群(CP-A)密切相关。通过基因追踪技术,研究者发现中年雄性小鼠内脏脂肪中CP-A细胞数量激增,驱动80%新脂肪细胞生成。这种"超活化"状态使脂肪细胞更新速率较青年期提升20倍,形成内脏脂肪特异性堆积的细胞基础。

实验证实CP-A细胞具有自主增殖分化能力,移植至年轻受体仍保持高活性。研究团队锁定白血病抑制因子受体(LIFR)为关键调控因子,特异性阻断该信号通路可使内脏脂肪体积减少42%。值得注意的是,雌性小鼠中该细胞群活性显著低于雄性,揭示性别差异的生物学基础。

目前临床前研究已开展LIFR抑制剂的开发。科学家强调,尽管机制研究取得突破,均衡饮食与规律运动仍是控制代谢健康的首要策略。

Science
Back to Top